Telemetry
Telemetry Concepts
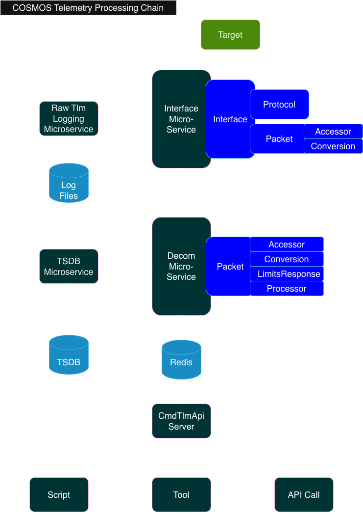
When COSMOS receives a telemetry packet from a target, the system will log the raw packet to a binary log file, decommutate it to engineering values, and write the decommutated data to the time-series database (TSDB), QuestDB. The raw binary logs are stored in S3-compatible bucket storage while the decommutated data is stored in QuestDB for fast time-series queries. Both raw and decommutated data are also streamed through Valkey (Redis) for real-time access. All data is made available via the CmdTlmApi Server:

Telemetry Definition Files
Telemetry definition files define the telemetry packets that can be received and processed from COSMOS targets. One large file can be used to define the telemetry packets, or multiple files can be used at the user's discretion. Telemetry definition files are placed in the target's cmd_tlm directory and are processed alphabetically. Therefore if you have some telemetry files that depend on others, e.g. they override or extend existing telemetry, they must be named last. The easiest way to do this is to add an extension to an existing file name. For example, if you already have tlm.txt you can create tlm_override.txt for telemetry that depends on the definitions in tlm.txt. Note that due to the way the ASCII Table is structured, files beginning with capital letters are processed before lower case letters.
When defining telemetry items you can choose from the following data types: INT, UINT, FLOAT, STRING, BLOCK. These correspond to integers, unsigned integers, floating point numbers, strings and binary blocks of data. Within COSMOS, the only difference between a STRING and BLOCK is when COSMOS reads a STRING type it stops reading when it encounters a null byte (0). This shows up when displaying the value in Packet Viewer or Tlm Viewer and in the output of Data Extractor. You should strive to store non-ASCII data inside BLOCK items and ASCII strings in STRING items. Additional data types of BOOL, ARRAY, OBJECT, and ANY are also available if you are using an Accessor that supports them. These are Booleans (true/false), arrays of unknown data type, objects with unknown contents, and a completely unknown data type with ANY.
Most data types can be printed in a COSMOS script simply by doing print(tlm("TGT PKT ITEM")). However, if the ITEM is a BLOCK data type and contains binary (non-ASCII) data then that won't work. COSMOS comes with a built-in method called formatted to help you view binary data. If ITEM is a BLOCK type containing binary try puts tlm("TGT PKT ITEM").formatted (Ruby) and print(formatted(tlm("TGT PKT ITEM"))) (Python) which will print the bytes out as hex.
Naming Convention
Telemetry Packets and Items can be named however you want with very few exceptions. The following is not allowed in Packet or Item names: __ (double underscore), [[ or ]] (double brackets), whitespace, and ending a name with underscore. While not much else is explicitly restricted we've found the following guidelines to be helpful.
-
Use underscores
Packet and Item names like
HEALTH_STATUSorGND1_STATUSare easy to read and understand. -
Be descriptive but succinct
A packet name like
BUS_FLIGHT_SOFTWARE_ADCS_PACKETis a valid packet name but makes all the drop downs extra long and is a lot to type. A better choice might beBFSW_ADCS. You already know it's a packet and the first three words collapse to an easy to understand acronym. -
Avoid brackets in telemetry and item names
Array items use brackets to allow indexing into an individual item. Thus if you use brackets in item names it gets confusing as to whether this is a COSMOS ARRAY_ITEM or simply a name with brackets. We support brackets for legacy reasons but avoid them when possible. Note that if you have existing telemetry names with brackets you must escape them in Telemetry Viewer screens by using double brackets. For example from the Demo:
LABELVALUE INST HEALTH_STATUS BRACKET[[0]]
ID Items
All packets require identification items so the incoming data can be matched to a packet structure. These items are defined using the ID_ITEM and APPEND_ID_ITEM. As data is read from the interface and refined by the protocol, the resulting packet is identified by matching all the ID fields. Note that ideally all packets in a particular target should use the exact same bit offset, bit size, and data type to identify.
Variable Sized Items
COSMOS specifies a variable sized item with a bit size of 0. When a packet is identified, all other data that isn't explicitly defined will be put into the variable sized item. These items are typically used for packets containing memory dumps which vary in size depending on the number of bytes dumped. Note that there can only be one variable sized item per packet.
Derived Items
COSMOS has a concept of a derived item which is a telemetry item that doesn't actually exist in the binary data. Derived items are typically computed based on other telemetry items. COSMOS derived items are very similar to real items except they use the special DERIVED data type. Here is how a derived item might look in a telemetry definition.
ITEM TEMP_AVERAGE 0 0 DERIVED "Average of TEMP1, TEMP2, TEMP3, TEMP4"
Note the bit offset and bit size of 0 and the data type of DERIVED. For this reason DERIVED items should be declared using ITEM rather than APPEND_ITEM. They can be defined anywhere in the packet definition but are typically placed at the end. The ITEM definition must be followed by a CONVERSION keyword, e.g. READ_CONVERSION, to generate the value.
When telemetry packets are serialized for API responses (e.g., when generating screens or listing items), derived items are always returned last regardless of where they are defined in the telemetry definition file.
Received Time and Packet Time
COSMOS automatically creates several telemetry items on every packet: PACKET_TIMESECONDS, PACKET_TIMEFORMATTED, RECEIVED_COUNT, RECEIVED_TIMEFORMATTED, and RECEIVED_TIMESECONDS.
RECEIVED_TIME is the time that COSMOS receives the packet. This is set by the interface which is connected to the target and is receiving the raw data. Once a packet has been created out of the raw data the time is set.
PACKET_TIME defaults to RECEIVED_TIME, but can be set as a derived item with a time object in the telemetry configuration file. This helps support stored telemetry packets so that they can be more reasonably handled by other COSMOS tools such as Telemetry Grapher and Data Extractor. You can set the 'stored' flag in your interface and the current value table is unaffected.
The _TIMEFORMATTED items returns the date and time in a YYYY/MM/DD HH:MM:SS.sss format and the _TIMESECONDS returns the Unix seconds of the time. Internally these are both stored as either a Ruby Time object or Python date object.
Example
COSMOS provides a Unix time conversion class which returns a Ruby Time object or Python date object based on the number of seconds and (optionally) microseconds since the Unix epoch. Note: This returns a native object and not a float or string!
- Python
- Ruby
ITEM PACKET_TIME 0 0 DERIVED "Python time based on TIMESEC and TIMEUS"
READ_CONVERSION openc3/conversions/unix_time_conversion.py TIMESEC TIMEUS
ITEM PACKET_TIME 0 0 DERIVED "Ruby time based on TIMESEC and TIMEUS"
READ_CONVERSION unix_time_conversion.rb TIMESEC TIMEUS
Defining PACKET_TIME allows the PACKET_TIMESECONDS and PACKET_TIMEFORMATTED to be calculated against an internal Packet time rather than the time COSMOS receives the packet.
Telemetry Keywords
TELEMETRY
Defines a new telemetry packet
| Parameter | Description | Required |
|---|---|---|
| Target | Name of the target this telemetry packet is associated with | True |
| Packet | Name of this telemetry packet. Also referred to as its mnemonic. Must be unique to telemetry packets in this target. Ideally will be as short and clear as possible. | True |
| Endianness | Indicates if the data in this packet is in Big Endian or Little Endian format Valid Values: BIG_ENDIAN, LITTLE_ENDIAN | True |
| Description | Description of this telemetry packet which must be enclosed with quotes | False |
Example Usage:
TELEMETRY INST HEALTH_STATUS BIG_ENDIAN "Instrument health and status"
TELEMETRY Modifiers
The following keywords must follow a TELEMETRY keyword.
ITEM
Defines a telemetry item in the current telemetry packet
| Parameter | Description | Required |
|---|---|---|
| Name | Name of the telemety item. Must be unique within the packet. | True |
| Bit Offset | Bit offset into the telemetry packet of the Most Significant Bit of this item. May be negative to indicate an offset from the end of the packet. Always use a bit offset of 0 for derived item. | True |
| Bit Size | Bit size of this telemetry item. Zero or Negative values may be used to indicate that a string fills the packet up to the offset from the end of the packet specified by this value. If Bit Offset is 0 and Bit Size is 0 then this is a derived parameter and the Data Type must be set to 'DERIVED'. | True |
| Data Type | Data Type of this telemetry item Valid Values: INT, UINT, FLOAT, STRING, BLOCK, DERIVED | True |
| Description | Description for this telemetry item which must be enclosed with quotes | False |
| Endianness | Indicates if the item is to be interpreted in Big Endian or Little Endian format. See guide on Little Endian Bitfields. Valid Values: BIG_ENDIAN, LITTLE_ENDIAN | False |
Example Usage:
ITEM PKTID 112 16 UINT "Packet ID"
ITEM DATA 0 0 DERIVED "Derived data"
ITEM Modifiers
The following keywords must follow a ITEM keyword.
FORMAT_STRING
Adds printf style formatting
| Parameter | Description | Required |
|---|---|---|
| Format | How to format using printf syntax. For example, '0x%0X' will display the value in hex. | True |
Example Usage:
FORMAT_STRING "0x%0X"
UNITS
Add displayed units
| Parameter | Description | Required |
|---|---|---|
| Full Name | Full name of the units type, e.g. Celsius | True |
| Abbreviated | Abbreviation for the units, e.g. C | True |
Example Usage:
UNITS Celsius C
UNITS Kilometers KM
DESCRIPTION
Override the defined description
| Parameter | Description | Required |
|---|---|---|
| Value | The new description | True |
META
Stores custom user metadata
Meta data is user specific data that can be used by custom tools for various purposes. One example is to store additional information needed to generate source code header files.
| Parameter | Description | Required |
|---|---|---|
| Meta Name | Name of the metadata to store | True |
| Meta Values | One or more values to be stored for this Meta Name | False |
Example Usage:
META TEST "This parameter is for test purposes only"
OVERLAP
Since 4.4.1This item is allowed to overlap other items in the packet
If an item's bit offset overlaps another item, OpenC3 issues a warning. This keyword explicitly allows an item to overlap another and suppresses the warning message.
KEY
Since 5.0.10Defines the key used to access this raw value in the packet.
Keys are often JSONPath or XPath strings
| Parameter | Description | Required |
|---|---|---|
| Key string | The key to access this item | True |
Example Usage:
KEY $.book.title
VARIABLE_BIT_SIZE
Since 5.18.0Marks an item as having its bit size defined by another length item
| Parameter | Description | Required |
|---|---|---|
| Length Item Name | The name of the associated length item | True |
| Length Bits Per Count | Bits per count of the length item. Defaults to 8 | False |
| Length Value Bit Offset | Offset in Bits to Apply to Length Field Value. Defaults to 0 | False |
OBFUSCATE
Since 6.6.0Hides the item value in the UI, text logs, and raw binary file
STATE
Defines a key/value pair for the current item
Key value pairs allow for user friendly strings. For example, you might define states for ON = 1 and OFF = 0. This allows the word ON to be used rather than the number 1 when sending the telemetry item and allows for much greater clarity and less chance for user error. A catch all value of ANY applies to all other values not already defined as state values.
| Parameter | Description | Required |
|---|---|---|
| Key | The string state name | True |
| Value | The numerical state value or ANY to apply the state to all other values | True |
| Color | The color the state should be displayed as Valid Values: GREEN, YELLOW, RED | False |
Example Usage:
APPEND_ITEM ENABLE 32 UINT "Enable setting"
STATE FALSE 0
STATE TRUE 1
STATE ERROR ANY # Match all other values to ERROR
APPEND_ITEM STRING 1024 STRING "String"
STATE "NOOP" "NOOP" GREEN
STATE "ARM LASER" "ARM LASER" YELLOW
STATE "FIRE LASER" "FIRE LASER" RED
READ_CONVERSION
Applies a conversion to the current telemetry item
Conversions are implemented in a custom Ruby or Python file which should be located in the target's lib folder. The class must inherit from Conversion. It must implement the initialize (Ruby) or __init__ (Python) method if it takes extra parameters and must always implement the call method. The conversion factor is applied to the raw value in the telemetry packet before it is displayed to the user. The user still has the ability to see the raw unconverted value in a details dialog. For more information see the Conversion documentation.
| Parameter | Description | Required |
|---|---|---|
| Class Filename | The filename which contains the Ruby or Python class. The filename must be named after the class such that the class is a CamelCase version of the underscored filename. For example, 'the_great_conversion.rb' should contain 'class TheGreatConversion'. | True |
| Parameter | Additional parameter values for the conversion which are passed to the class constructor. | False |
- Python
- Ruby
READ_CONVERSION openc3/conversions/ip_read_conversion.rb
READ_CONVERSION ip_read_conversion.rb
POLY_READ_CONVERSION
Adds a polynomial conversion factor to the current telemetry item
See Polynomial Conversion for more information.
SEG_POLY_READ_CONVERSION
Adds a segmented polynomial conversion factor to the current telemetry item
See Segmented Polynomial Conversion for more information.
GENERIC_READ_CONVERSION_START
Start a generic read conversion
Adds a generic conversion function to the current telemetry item. This conversion factor is applied to the raw value in the telemetry packet before it is displayed to the user. The user still has the ability to see the raw unconverted value in a details dialog. The conversion is specified as Ruby or Python code that receives two implied parameters. 'value' which is the raw value being read and 'packet' which is a reference to the telemetry packet class (Note, referencing the packet as 'myself' is still supported for backwards compatibility). The last line of code should return the converted value. The GENERIC_READ_CONVERSION_END keyword specifies that all lines of code for the conversion have been given. To specify the bit size, type, and array size of the converted data, use the CONVERTED_DATA keyword.
Generic conversions are not a good long term solution. Consider creating a conversion class and using READ_CONVERSION instead. READ_CONVERSION is easier to debug and has higher performance.
- Python
- Ruby
APPEND_ITEM ITEM1 32 UINT
GENERIC_READ_CONVERSION_START
int(value * 1.5) # Convert the value by a scale factor
GENERIC_READ_CONVERSION_END
CONVERTED_DATA 32 UINT
APPEND_ITEM ITEM1 32 UINT
GENERIC_READ_CONVERSION_START
(value * 1.5).to_i # Convert the value by a scale factor
GENERIC_READ_CONVERSION_END
CONVERTED_DATA 32 UINT
GENERIC_READ_CONVERSION_END
Complete a generic read conversion
CONVERTED_DATA
Since 7.0.0Defines the bit size, type, and array size of the converted data for a read conversion
This keyword is used in conjunction with DERIVED items to specify the bit size, type, and array size of the converted data. If this keyword is not used, DERIVED items are stored as strings in the decommutated data.
| Parameter | Description | Required |
|---|---|---|
| Converted Bit Size | Bit size of converted value | True |
| Converted Type | Type of the converted value Valid Values: INT, UINT, FLOAT, STRING, BLOCK | True |
| Converted Array Size | Bit size of the total array if the converted value is an array. Only specified if the converted type is an array. | False |
LIMITS
Defines a set of limits for a telemetry item
If limits are violated a message is printed in the Command and Telemetry Server to indicate an item went out of limits. Other tools also use this information to update displays with different colored telemetry items or other useful information. The concept of "limits sets" is defined to allow for different limits values in different environments. For example, you might want tighter or looser limits on telemetry if your environment changes such as during thermal vacuum testing.
| Parameter | Description | Required |
|---|---|---|
| Limits Set | Name of the limits set. If you have no unique limits sets use the keyword DEFAULT. | True |
| Persistence | Number of consecutive times the telemetry item must be within a different limits range before changing limits state. | True |
| Initial State | Whether limits monitoring for this telemetry item is initially enabled or disabled. Note if you have multiple LIMITS items they should all have the same initial state. Valid Values: ENABLED, DISABLED | True |
| Red Low Limit | If the telemetry value is less than or equal to this value a Red Low condition will be detected | True |
| Yellow Low Limit | If the telemetry value is less than or equal to this value, but greater than the Red Low Limit, a Yellow Low condition will be detected | True |
| Yellow High Limit | If the telemetry value is greater than or equal to this value, but less than the Red High Limit, a Yellow High condition will be detected | True |
| Red High Limit | If the telemetry value is greater than or equal to this value a Red High condition will be detected | True |
| Green Low Limit | Setting the Green Low and Green High limits defines an "operational limit" which is colored blue by OpenC3. This allows for a distinct desired operational range which is narrower than the green safety limit. If the telemetry value is greater than or equal to this value, but less than the Green High Limit, a Blue operational condition will be detected. | False |
| Green High Limit | Setting the Green Low and Green High limits defines an "operational limit" which is colored blue by OpenC3. This allows for a distinct desired operational range which is narrower than the green safety limit. If the telemetry value is less than or equal to this value, but greater than the Green Low Limit, a Blue operational condition will be detected. | False |
Example Usage:
LIMITS DEFAULT 3 ENABLED -80.0 -70.0 60.0 80.0 -20.0 20.0
LIMITS TVAC 3 ENABLED -80.0 -30.0 30.0 80.0
LIMITS_RESPONSE
Defines a response class that is called when the limits state of the current item changes
See the Limits Response documentation for more information.
| Parameter | Description | Required |
|---|---|---|
| Response Class Filename | Name of the Ruby or Python file which implements the limits response. This file should be in the target's lib directory. | True |
| Response Specific Options | Variable length number of options that will be passed to the class constructor | False |
- Python
- Ruby
LIMITS_RESPONSE example_limits_response.py 10
LIMITS_RESPONSE example_limits_response.rb 10
HIDDEN
Since 6.10.1Hides this item from all the OpenC3 tools
This item will not appear in PacketViewer or Item Choosers. It also hides this item from appearing in the Script Runner popup helper when writing scripts. The item will also not be included in decom data.
APPEND_ITEM
Defines a telemetry item in the current telemetry packet
| Parameter | Description | Required |
|---|---|---|
| Name | Name of the telemety item. Must be unique within the packet. | True |
| Bit Size | Bit size of this telemetry item. Zero or Negative values may be used to indicate that a string fills the packet up to the offset from the end of the packet specified by this value. If Bit Offset is 0 and Bit Size is 0 then this is a derived parameter and the Data Type must be set to 'DERIVED'. | True |
| Data Type | Data Type of this telemetry item Valid Values: INT, UINT, FLOAT, STRING, BLOCK, DERIVED | True |
| Description | Description for this telemetry item which must be enclosed with quotes | False |
| Endianness | Indicates if the item is to be interpreted in Big Endian or Little Endian format. See guide on Little Endian Bitfields. Valid Values: BIG_ENDIAN, LITTLE_ENDIAN | False |
Example Usage:
APPEND_ITEM PKTID 16 UINT "Packet ID"
ID_ITEM
Defines a telemetry item in the current telemetry packet. Note, packets defined without one or more ID_ITEMs are "catch-all" packets which will match all incoming data. Normally this is the job of the UNKNOWN packet. A warning will be generated for packets without ID_ITEMs unless the CATCHALL keyword is used.
| Parameter | Description | Required |
|---|---|---|
| Name | Name of the telemety item. Must be unique within the packet. | True |
| Bit Offset | Bit offset into the telemetry packet of the Most Significant Bit of this item. May be negative to indicate an offset from the end of the packet. | True |
| Bit Size | Bit size of this telemetry item. Zero or Negative values may be used to indicate that a string fills the packet up to the offset from the end of the packet specified by this value. | True |
| Data Type | Data Type of this telemetry item Valid Values: INT, UINT, FLOAT, STRING, BLOCK | True |
| ID Value | The value of this telemetry item that uniquely identifies this telemetry packet | True |
| Description | Description for this telemetry item which must be enclosed with quotes | False |
| Endianness | Indicates if the item is to be interpreted in Big Endian or Little Endian format. See guide on Little Endian Bitfields. Valid Values: BIG_ENDIAN, LITTLE_ENDIAN | False |
Example Usage:
ID_ITEM PKTID 112 16 UINT 1 "Packet ID which must be 1"
APPEND_ID_ITEM
Defines a telemetry item in the current telemetry packet
| Parameter | Description | Required |
|---|---|---|
| Name | Name of the telemety item. Must be unique within the packet. | True |
| Bit Size | Bit size of this telemetry item. Zero or Negative values may be used to indicate that a string fills the packet up to the offset from the end of the packet specified by this value. | True |
| Data Type | Data Type of this telemetry item Valid Values: INT, UINT, FLOAT, STRING, BLOCK | True |
| ID Value | The value of this telemetry item that uniquely identifies this telemetry packet | True |
| Description | Description for this telemetry item which must be enclosed with quotes | False |
| Endianness | Indicates if the item is to be interpreted in Big Endian or Little Endian format. See guide on Little Endian Bitfields. Valid Values: BIG_ENDIAN, LITTLE_ENDIAN | False |
Example Usage:
APPEND_ID_ITEM PKTID 16 UINT 1 "Packet ID which must be 1"
ARRAY_ITEM
Defines a telemetry item in the current telemetry packet that is an array
| Parameter | Description | Required |
|---|---|---|
| Name | Name of the telemety item. Must be unique within the packet. | True |
| Bit Offset | Bit offset into the telemetry packet of the Most Significant Bit of this item. May be negative to indicate an offset from the end of the packet. Always use a bit offset of 0 for derived item. | True |
| Item Bit Size | Bit size of each array item | True |
| Item Data Type | Data Type of each array item Valid Values: INT, UINT, FLOAT, STRING, BLOCK, DERIVED | True |
| Array Bit Size | Total Bit Size of the Array. Zero or Negative values may be used to indicate the array fills the packet up to the offset from the end of the packet specified by this value. | True |
| Description | Description which must be enclosed with quotes | False |
| Endianness | Indicates if the data is to be sent in Big Endian or Little Endian format Valid Values: BIG_ENDIAN, LITTLE_ENDIAN | False |
Example Usage:
ARRAY_ITEM ARRAY 64 32 FLOAT 320 "Array of 10 floats"
APPEND_ARRAY_ITEM
Defines a telemetry item in the current telemetry packet that is an array
| Parameter | Description | Required |
|---|---|---|
| Name | Name of the telemety item. Must be unique within the packet. | True |
| Item Bit Size | Bit size of each array item | True |
| Item Data Type | Data Type of each array item Valid Values: INT, UINT, FLOAT, STRING, BLOCK, DERIVED | True |
| Array Bit Size | Total Bit Size of the Array. Zero or Negative values may be used to indicate the array fills the packet up to the offset from the end of the packet specified by this value. | True |
| Description | Description which must be enclosed with quotes | False |
| Endianness | Indicates if the data is to be sent in Big Endian or Little Endian format Valid Values: BIG_ENDIAN, LITTLE_ENDIAN | False |
Example Usage:
APPEND_ARRAY_ITEM ARRAY 32 FLOAT 320 "Array of 10 floats"
STRUCTURE
Since 6.10.0Adds and flattens a structure (generally a virtual packet) into the current packet. The specific named item is BLOCK type and hidden.
| Parameter | Description | Required |
|---|---|---|
| Name | Name of the parameter. Must be unique within the command. | True |
| Bit Offset | Bit offset into the command packet of the Most Significant Bit of this parameter. May be negative to indicate an offset from the end of the packet. Always use a bit offset of 0 for derived parameters. | True |
| Bit Size | Bit size of this parameter. Zero or Negative values may be used to indicate that a string fills the packet up to the offset from the end of the packet specified by this value. If Bit Offset is 0 and Bit Size is 0 then this is a derived parameter and the Data Type must be set to 'DERIVED'. | True |
| Command or telemetry | Whether the structure packet is a command or telemetry packet Valid Values: CMD, COMMAND, TLM, TELEMETRY | True |
| Target Name | Target Name of the structure packet | True |
| Packet Name | Packet Name of the structure packet | True |
APPEND_STRUCTURE
Since 6.10.0Adds and flattens a structure (generally a virtual packet) into the current packet. The specific named item is BLOCK type and hidden.
| Parameter | Description | Required |
|---|---|---|
| Name | Name of the parameter. Must be unique within the command. | True |
| Bit Size | Bit size of this parameter. Zero or Negative values may be used to indicate that a string fills the packet up to the offset from the end of the packet specified by this value. If Bit Offset is 0 and Bit Size is 0 then this is a derived parameter and the Data Type must be set to 'DERIVED'. | True |
| Command or telemetry | Whether the structure packet is a command or telemetry packet Valid Values: CMD, COMMAND, TLM, TELEMETRY | True |
| Target Name | Target Name of the structure packet | True |
| Packet Name | Packet Name of the structure packet | True |
SELECT_ITEM
Selects an existing telemetry item for editing
Must be used in conjunction with SELECT_TELEMETRY to first select the packet. Typically used to override generated values or make specific changes to telemetry that only affect a particular instance of a target used multiple times.
| Parameter | Description | Required |
|---|---|---|
| Item | Name of the item to select for modification | True |
Example Usage:
SELECT_TELEMETRY INST HEALTH_STATUS
SELECT_ITEM TEMP1
# Define limits for this item, overrides or replaces any existing
LIMITS DEFAULT 3 ENABLED -90.0 -80.0 80.0 90.0 -20.0 20.0
DELETE_ITEM
Since 4.4.1Delete an existing telemetry item from the packet definition
Deleting an item from the packet definition does not remove the defined space for that item. Thus unless you redefine a new item, there will be a "hole" in the packet where the data is not accessible. You can use SELECT_TELEMETRY and then ITEM to define a new item.
| Parameter | Description | Required |
|---|---|---|
| Item | Name of the item to delete | True |
Example Usage:
SELECT_TELEMETRY INST HEALTH_STATUS
DELETE_ITEM TEMP4
META
Stores metadata for the current telemetry packet
Meta data is user specific data that can be used by custom tools for various purposes. One example is to store additional information needed to generate source code header files.
| Parameter | Description | Required |
|---|---|---|
| Meta Name | Name of the metadata to store | True |
| Meta Values | One or more values to be stored for this Meta Name | False |
Example Usage:
META FSW_TYPE "struct tlm_packet"
PROCESSOR
Defines a processor class that executes code every time a packet is received
See the Processor documentation for more information.
| Parameter | Description | Required |
|---|---|---|
| Processor Name | The name of the processor | True |
| Processor Class Filename | Name of the Ruby or Python file which implements the processor. This file should be in the target's lib directory. | True |
| Processor Specific Options | Variable length number of options that will be passed to the class constructor. | False |
- Python
- Ruby
PROCESSOR TEMP1HIGH watermark_processor.py TEMP1
PROCESSOR TEMP1HIGH watermark_processor.rb TEMP1
ALLOW_SHORT
Process telemetry packets which are less than their defined length
Allows the telemetry packet to be received with a data portion that is smaller than the defined size without warnings. Any extra space in the packet will be filled in with zeros by OpenC3.
HIDDEN
Hides this telemetry packet from all the OpenC3 tools
This packet will not appear in Packet Viewer, Telemetry Grapher and Handbook Creator. It also hides this telemetry from appearing in the Script Runner popup helper when writing scripts. The telemetry still exists in the system and can received and checked by scripts.
ACCESSOR
Since 5.0.10Defines the class used to read and write raw values from the packet
Defines the class that is used too read raw values from the packet. Defaults to BinaryAccessor. For more information see Accessors.
| Parameter | Description | Required |
|---|---|---|
| Accessor Class Name | The name of the accessor class | True |
SUBPACKETIZER
Since 6.10.0Defines a class used to break up the packet into subpackets before decom
Defines a class used to break up the packet into subpackets before decom. Defaults to nil/None.
| Parameter | Description | Required |
|---|---|---|
| Subpacketizer Class Name | The name of the Subpacketizer class | True |
| Argument | Additional argument passed to the Subpacketizer class constructor | False |
TEMPLATE
Since 5.0.10Defines a template string used to pull telemetry values from a string buffer
| Parameter | Description | Required |
|---|---|---|
| Template | The template string which should be enclosed in quotes | True |
TEMPLATE_BASE64
Since 7.0.0Defines a template binary as base64 used to to pull telemetry values from a string buffer
Base64 encoded binary data
| Parameter | Description | Required |
|---|---|---|
| Template | The template string as base64 data | True |
TEMPLATE_FILE
Since 5.0.10Defines a template file used to pull telemetry values from a string buffer
| Parameter | Description | Required |
|---|---|---|
| Template File Path | The relative path to the template file. Filename should generally start with an underscore. | True |
IGNORE_OVERLAP
Since 5.16.0Ignores any packet items which overlap
Packet items which overlap normally generate a warning unless each individual item has the OVERLAP keyword. This ignores overlaps across the entire packet.
CATCHALL
Since 7.0.0Marks this packet as an intentional catch-all packet
Suppresses the warning that is normally generated for packets defined without ID_ITEMs. Use this when a packet is intentionally designed to match all incoming data that doesn't match other packets.
VIRTUAL
Since 5.18.0Marks this packet as virtual and not participating in identification
Used for packet definitions that can be used as structures for items with a given packet.
SUBPACKET
Since 6.10.0Marks this packet as as a subpacket which will exclude it from Interface level identification
Used with a SUBPACKETIZER to breakup up packets into subpackets at decom time
SELECT_TELEMETRY
Selects an existing telemetry packet for editing
Typically used in a separate configuration file from where the original telemetry is defined to override or add to the existing telemetry definition. Must be used in conjunction with SELECT_ITEM to change an individual item.
| Parameter | Description | Required |
|---|---|---|
| Target Name | Name of the target this telemetry packet is associated with | True |
| Packet Name | Name of the telemetry packet to select | True |
Example Usage:
SELECT_TELEMETRY INST HEALTH_STATUS
SELECT_ITEM TEMP1
# Define limits for this item, overrides or replaces any existing
LIMITS DEFAULT 3 ENABLED -90.0 -80.0 80.0 90.0 -20.0 20.0
LIMITS_GROUP
Defines a group of related limits Items
Limits groups contain telemetry items that can be enabled and disabled together. It can be used to group related limits as a subsystem that can be enabled or disabled as that particular subsystem is powered (for example). To enable a group call the enable_limits_group("NAME") method in Script Runner. To disable a group call the disable_limits_group("NAME") in Script Runner. Items can belong to multiple groups but the last enabled or disabled group "wins". For example, if an item belongs to GROUP1 and GROUP2 and you first enable GROUP1 and then disable GROUP2 the item will be disabled. If you then enable GROUP1 again it will be enabled.
| Parameter | Description | Required |
|---|---|---|
| Group Name | Name of the limits group | True |
LIMITS_GROUP_ITEM
Adds the specified telemetry item to the last defined LIMITS_GROUP
Limits group information is typically kept in a separate configuration file in the config/TARGET/cmd_tlm folder named limits_groups.txt.
| Parameter | Description | Required |
|---|---|---|
| Target Name | Name of the target | True |
| Packet Name | Name of the packet | True |
| Item Name | Name of the telemetry item to add to the group | True |
Example Usage:
LIMITS_GROUP SUBSYSTEM
LIMITS_GROUP_ITEM INST HEALTH_STATUS TEMP1
LIMITS_GROUP_ITEM INST HEALTH_STATUS TEMP2
LIMITS_GROUP_ITEM INST HEALTH_STATUS TEMP3
Example File
Example File: TARGET/cmd_tlm/tlm.txt
TELEMETRY TARGET HS BIG_ENDIAN "Health and Status for My Target"
ITEM CCSDSVER 0 3 UINT "CCSDS PACKET VERSION NUMBER (SEE CCSDS 133.0-B-1)"
ITEM CCSDSTYPE 3 1 UINT "CCSDS PACKET TYPE (COMMAND OR TELEMETRY)"
STATE TLM 0
STATE CMD 1
ITEM CCSDSSHF 4 1 UINT "CCSDS SECONDARY HEADER FLAG"
STATE FALSE 0
STATE TRUE 1
ID_ITEM CCSDSAPID 5 11 UINT 102 "CCSDS APPLICATION PROCESS ID"
ITEM CCSDSSEQFLAGS 16 2 UINT "CCSDS SEQUENCE FLAGS"
STATE FIRST 0
STATE CONT 1
STATE LAST 2
STATE NOGROUP 3
ITEM CCSDSSEQCNT 18 14 UINT "CCSDS PACKET SEQUENCE COUNT"
ITEM CCSDSLENGTH 32 16 UINT "CCSDS PACKET DATA LENGTH"
ITEM CCSDSDAY 48 16 UINT "DAYS SINCE EPOCH (JANUARY 1ST, 1958, MIDNIGHT)"
ITEM CCSDSMSOD 64 32 UINT "MILLISECONDS OF DAY (0 - 86399999)"
ITEM CCSDSUSOMS 96 16 UINT "MICROSECONDS OF MILLISECOND (0-999)"
ITEM ANGLEDEG 112 16 INT "Instrument Angle in Degrees"
POLY_READ_CONVERSION 0 57.295
ITEM MODE 128 8 UINT "Instrument Mode"
STATE NORMAL 0 GREEN
STATE DIAG 1 YELLOW
ITEM TIMESECONDS 0 0 DERIVED "DERIVED TIME SINCE EPOCH IN SECONDS"
GENERIC_READ_CONVERSION_START
((packet.read('ccsdsday') * 86400.0) + (packet.read('ccsdsmsod') / 1000.0) + (packet.read('ccsdsusoms') / 1000000.0) )
GENERIC_READ_CONVERSION_END
CONVERTED_DATA 32 FLOAT
ITEM TIMEFORMATTED 0 0 DERIVED "DERIVED TIME SINCE EPOCH AS A FORMATTED STRING"
GENERIC_READ_CONVERSION_START
time = Time.ccsds2mdy(packet.read('ccsdsday'), packet.read('ccsdsmsod'), packet.read('ccsdsusoms'))
sprintf('%04u/%02u/%02u %02u:%02u:%02u.%06u', time[0], time[1], time[2], time[3], time[4], time[5], time[6])
GENERIC_READ_CONVERSION_END
CONVERTED_DATA 216 STRING